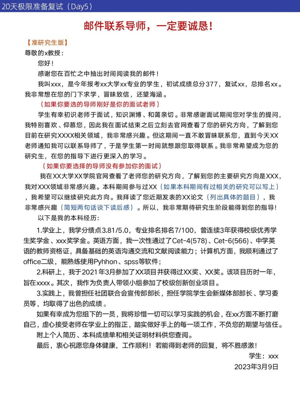
给老师发邮件格式,给老师发邮件的正文怎么写
Иван ПетровСтудент группы 123Электронная почта ivanpetrov@examplecomТелефон +79991234567 以上就是在留学俄罗斯期间如何正确给老师发邮件的详细指南和示例希望这些信息能帮助你更好地与老师沟通给老师发邮件格式,并取得更好的学习效果给老师发邮件格式;给老师发邮件的基本格式如下邮件标题最好写上自己的姓名称呼主要事项,同时注意表达清晰礼貌,例如“学生xxx向李老师咨询xxx事宜,谢谢”这样写的好处在于老师直接从邮件标题就知道这个邮件来自哪个学生需要他做什么,既加深老师对学生的印象,也有助于老师更方便地及时给你提供协助解决问题。

1开头的称呼老师,您好用语应该注意稍微书面些,得体些,太过随便的话不要说但也不用过于拘谨,老师也不是老古板,可以适当用些表情符,笑脸之类的,拉近距离结尾最好写些祝福的话,但也别显得太假2老师你好,我是XXX,不好意思打扰您了,我有几个问题想请教您,不知道您什么时候有时间给老师发邮件格式;8尊敬的老师,我们作为家长在教育方面还有很多不足,感谢您对孩子的悉心教导和监督我们希望能与您共同努力,帮助孩子更好地成长9老师,自从孩子上初中或高中以来,他在学习习惯方面有了很大的进步这得益于您的教导和关怀目前,我们希望能进一步加强对孩子的监督和辅导,如果您有时间,我们。
在给老师发邮件时,开头的称呼应当正式而礼貌,可以采用“**老师,您好”这样的格式这样的称呼既体现了对老师的尊重,又显得不太正式,有助于拉近师生之间的距离当然,我们也不必过于拘谨,毕竟老师也是普通人,可以适当加入一些表情符号,如笑脸,这样既能增加邮件的亲切感,又不会显得过于随意邮件。
给老师发邮件求高分
拟录取后给老师发邮件的方法参考如下称呼请在邮件的开头写上敬爱的某某老师或尊敬的某某导师等表明身份先自我介绍并表明自己是该院校该专业的新生,附上录取通知书截图或相关材料,以便老师确认你的身份报到时间表明自己能够在哪个时间内报到,并询问是否需要提前报到课程安排向老师询问课程表。
1 尊敬的老师,您好我因近期遇到一些问题,非常希望能够得到您的指导请问您现在是否有空,我可以前往您的办公室进行面谈吗2 您好,老师关于XXX事项,我感到有必要与您面对面地进行讨论本周日,我将在“某某饭店”等候,恳请您在方便的时候光临3 您好,老师我是您的学生XXX最近我。
随着计算机技术的发展,互联网的普及,电子邮件作为一种使用方便的信息交流方式得到了广泛的应用,下文是我为大家整理的给老师邮件格式的 范文 ,仅供参考给老师邮件格式范文一xxx老师您好给老师发邮件格式!我是您的通识课ldquo无处不在的力学rdquo的学生非常抱歉,由于优盘丢失了,这么晚才交论文作业。
1 尊敬的老师,您好2 您好,老师,我是XXX抱歉打扰您,我有一些问题想向您请教不知道您何时有空闲时间3 在请教您问题之前,我已尝试自己解决,并准备了一些方案希望能够得到您的指导,进一步优化我的思路4 如果您方便,能否告知我一个适合的时间,以便我能详细阐述我的问题并听取您的。
1 尊敬的导师,您好我是您在旅途中的学生某某恳请您在百忙之中抽空审阅我的毕业论文初稿我自觉论文中存在诸多不足,希望能得到您的宝贵意见和指导,感激不尽2 您好,老师我已经按照您的要求完成了毕业论文的初稿,现在特此发送给您,请您批评指正若有任何不完善之处,恳请老师不吝赐教。
给老师发邮件文件的格式礼仪
1 你好,老师我想提前通知您,我计划在某个具体日期来拜访您我一直很感激您在过去的某个阶段给予我的帮助和指导,我希望能有机会再次见到您并和您聊聊天2 即使您可能非常忙碌,我理解并尊重您的时间安排如果您有空,我希望能安排一个适合我们俩的见面时间请您告诉我何时方便,我会尽量。
英语信件的格式1信头指发信人的地址和日期,写在信纸的右上角2称呼指对收信人的地址和称呼写在信头之下,从信纸的左边开始写信给熟悉的人,如王明一般用Dear Wang Ming或Dear Mr Wang3信的正文指信的主体部分,从称呼的下一行到结束语前,第一段顶头写4结束语。
随着计算机技术的发展和互联网的普及,电子邮件已成为一种便捷的信息交流方式,广泛应用于日常沟通中以下是为您整理的三篇给老师邮件格式的范文,供您参考范文一尊敬的xxx老师您好我是您“无处不在的力学”课程的学生很抱歉,由于优盘丢失,我的论文作业延迟提交请查收附件中的论文和心得体会此致 敬礼 XX。
4邮件结尾客套话+落款再次感谢老师能在忙碌的工作时间抽看这封信,衷心祝愿您能身体健康,工作顺利,期待能够与您进一步探讨直接落款学生×× 总之,你可以不优秀,但是你必须在邮件中让导师感觉出你很努力,还适合这个专业,并且自己的想法哪怕你拿不出特别突出的成绩,但也一定要给老师。
给老师发邮件的基本格式通常包括以下几个部分邮件标题收件人正文附件如果有结束语和签名邮件标题是邮件的重要组成部分,它应该简明扼要地概括邮件的主要内容例如,如果你是在询问关于作业的问题,标题可以是ldquo关于XX课程的作业问题rdquo这样的标题能够帮助老师快速了解邮件的主题。
毕业论文找导师发邮件的写法如下篇一 XXX老师,您好近些天,在您的帮助指导下,我的关于xxxx的毕业论文已经初步完成了,现在递上我的毕业论文给您,希望您提出些修改和指导意见,看看还有哪些方面需要完善祝您工作顺利,身体健康您的学生XXXx年x月x日附上电话等联络方式篇二 XXX老师,您好。
